贵州省黔西南州崇文高级中学招聘数学、英语、物理、化学等紧缺专业教师公告
2026-01-06
一、学校概况
黔西南州崇文高级中学是一所全日制、寄宿制民办普通高中。学校创建于2004年,现有58个教学班,在校学生近3000人,专职教师170余人。学校位于贵州省黔西南州兴义市区丰都街道办新建社区,校园占地116亩,毗邻万峰林机场及兴义高铁南站。自开办以来,学校秉承“为学生一生奠基,对民族未来负责”的办学理念;把“为党育人,为国育才,为学生谋发展,为教师立事业”作为办学宗旨;把培育“德智双馨,身心两健,美劳兼备的具有中国情怀和世界眼光”的时代新人作为培养目标;把全力打造“特色鲜明,质量一流,可供人民群众对优质教育多元化、多层次需求选择的全国知名民办学校”作为发展目标。
为全面提升办学品位,优化办学资源,2016年崇文中学成功加盟兴义一中教育集团(贵州省一类示范性高中),学校由此迈入了“名校引领”的高质量发展之路。近9年来,在兴义一中的帮扶和指导下,学校办学质量逐年提升。2022年5月,贵州省高中高质量发展大会公布的数据显示,近年来我校高中办学质量进出口对比位列全省民办学校第二,切实实现了低进高出。2025年高考,崇文高级中学再创佳绩,历史类最高分616,物理类最高分595,特控线上线268人、特控率超过30%;本科线上线人数突破800人,本科率突破78.4%。
现因学校快速发展需要,面向教育部直属六所师范大学、省属重点师范大学、全国985、211、双一流等重点本科院校的应往届毕业生、专业能力成熟的教师、省级示范性高中的等优秀高中教师优先。
二、招聘岗位及对象
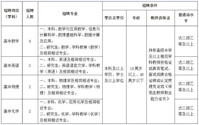
(一)招聘岗位

(二)招聘对象
1.面向教育部直属六所师范大学、省属重点师范大学、全国985、211、双一流等重点本科院校的应往届毕业生、专业能力成熟的教师、省级示范性高中的优秀高中教师。
2.遵纪守法,品行良好,身体健康,无违法违纪记录和违反师德师风记录,有为教育事业奉献的理想和追求。
3.具备招聘岗位所需的专业或任职资格、教师资格证及技能要求;热爱教育事业,具有过硬的综合素质,扎实的专业基础,较强的口头表达能力,具备班级管理能力,能熟练运用多媒体等教学资源。
三、报名时间
自本公告发布之日起,至2026年6月30日17:30截止。
四、报名方式
本次招聘采取网上投递简历方式预报名,简历须完整包含个人关键信息(如学科专业、联系方式等),具体投递渠道如下:
1.邮箱投递:发送至邮箱1219981659@qq.com
2.微信投递:添加微信号18185992683,添加时备注格式为“毕业学校+学科+姓名”。
3.本次报名不收取任何费用。
五、招聘流程
资格审查、笔试、试讲、面试、签约、办理入职手续,具体笔试和面试时间学校会根据实际情况随时通知,请已经投了简历的老师保持电话畅通。
六、岗位待遇
(一)年薪9万—20万元(含基础工资、绩效工资、超工作量津贴、班主任津贴、备课组长津贴、高考奖金和教工福利等)。
(二)所有入职教师均由学校统一购买“五险”。
(三)基本工资一年一调,所有入职教师工作满1年后,满足条件教师可享受500-2500基础工资调整。
(四)高三毕业班教师享受高考质量奖(奖金额视当年高考目标达成情况而定)。
(五)帮助解决子女读书问题,子女就读本校享受学费优惠政策。
(六)提供教师公寓和一定的就餐补贴等。
(七)寒暑假带薪休假。
(八)入职后按照学校标准定做统一职工装。
(九)学期工作期间,不实行坐班制,所有教师每周享受1.5天休假;
(十)享受贵州省名校兴义一中、石家庄精英中学等名校的帮扶,缩短成长的周期,促进专业的快速发展。
七、联系方式
地址:贵州省黔西南州兴义市丰都街道崇文中学(邮编562400)
联系人:杨老师:18185992683(微信同号)
邮箱:1219981659@qq.com
原链接:https://mp.weixin.qq.com/s/wew2lRgge3olxbh6729adQ
热门招考信息
- 贵阳市矿能集团能源发展有限公司招聘5名工作人员公告
- 遵义市播州区教体系统2025年公开招聘事业单位工作人员岗位选择公告
- 南方电网数字电网集团有限公司2025年第三批社会招聘公告
- 纳雍县事业单位2025年第二批面向社会公开招聘工作人员体检合格进入考察人员公示
- 黔东南州三穗县2025年公开选聘城市社区工作者工作实施方案
- 松桃苗族自治县人民医院2025年公开招聘 医务人员简章
- 贵阳国家高新区2025年公开选聘区管国有企业领导人员笔试成绩排名、笔试合格分数线及资格复审公告
- 岑巩县2025年公开选聘城市社区工作者工作实施方案
- 贵州省职工医院2025年护理就业见习生招收公告
- 贵州省发展和改革委员会所属事业单位2025年公开招聘事业单位工作人员拟聘人员公示


