贵州黔道汽车产业投资有限责任公司招聘简章
2025-09-29
贵州黔道汽车产业投资有限责任公司(以下简称“黔道公司”)成立于2016年06月14日,为贵州宏财投资集团有限责任公司全资子公司,国有独资企业。黔道公司始终坚持以市场为导向,秉承“安全促和谐、质量推发展、服务树形象、效率出效益”的理念不断拓展业务范围,提升自身服务水平,实现自我超越,达到规范化、标准化管理的“一流服务型”公司。
现诚邀各方英才志士加入公司,我们为您提供的不仅仅是一份工作和完善的薪酬福利,更是一份事业,一个让您充分发挥才智和无限创造力的舞台!
一、招聘岗位及人数
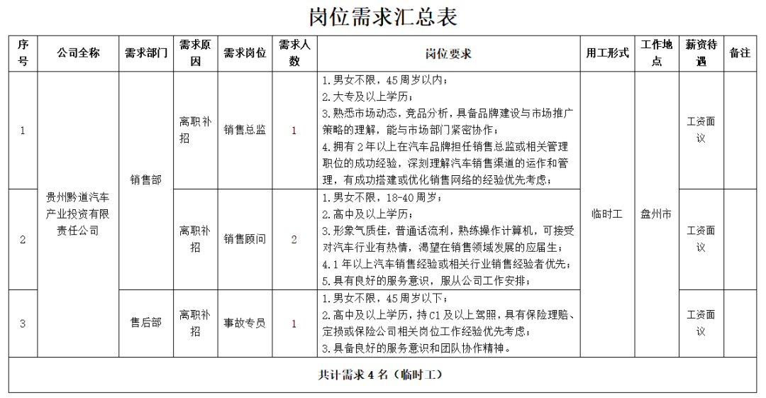
拟招聘销售总监1名、销售顾问2名,事故专员1名,共计4名,详见附件1。
二、用工单位及条件
(一)用工单位:贵州黔道汽车产业投资有限责任公司
(二)用工性质:临时工
(三)用工地点:贵州黔道汽车产业投资有限责任公司
(四)应聘条件:
销售总监:男女不限,45周岁以内;大专及以上学历;熟悉市场动态,竞品分析,具备品牌建设与市场推广策略的理解,能与市场部门紧密协作;拥有2年以上在汽车品牌担任销售总监或相关管理职位的成功经验,深刻理解汽车销售渠道的运作和管理,有成功搭建或优化销售网络的经验优先考虑。
销售顾问:男女不限,18-40周岁;高中及以上学历;形象气质佳,普通话流利,熟练操作计算机,可接受对汽车行业有热情,渴望在销售领域发展的应届生;1年以上汽车销售经验或相关行业销售经验者优先;具有良好的服务意识,服从公司工作安排。
事故专员:男女不限,45周岁以下;高中及以上学历,持C1及以上驾照,具有保险理赔、定损或保险公司相关岗位工作经验优先考虑;具备良好的服务意识和团队协作精神。
三、以下人员不得报名
(一)曾因犯罪受过刑事处罚或受过劳动教养的人员。
(二)曾被原单位开除或辞退的人员。
(三)受到过党纪、政纪处分尚未解除处分的人员。
(四)在各单位招聘考试中被认定有舞弊等严重违反考试录用纪律行为的人员。
(五)不符合招聘职位要求的有关条件的人员。
四、报名程序
(一)报名方式:
1.现场报名或线上报名
2.现场报名咨询地点:贵州黔道汽车产业投资有限责任公司(贵州省六盘水市盘州市红果街道车管所旁二楼)。
3.线上投递邮箱及内容: 861554271@qq.com
4.咨询报名时间:2025年9月29日至2025年10月5日(假期也接受简历),咨询电话:15508586033 杨女士
5.提供资料:
(1)学历证书复印件1份;
(2)身份证复印件1份;
(3)可以证明个人能力的相关材料(资格证书、技术职称证书等)复印件。
注:报名资料除原件外不退回。报名表必须由本人按要求填写(或电子版),信息填写不真实、不完整或填写错误的,责任自负;信息填写不真实的,一经发现查实将取消其资格;应聘人员应确保所留联系电话准确、畅通。因个人原因造成无法联系影响招聘的,由其本人承担责任。
6.资格审查:按照报名条件对应聘人员进行资格初审,符合报名条件的将电话通知进行面试环节,不满足条件的将不再通知。
五、招聘面试
1.通知方式:符合面试资格及进入下一环节者均以电话通知。
2.评分规则:面试成绩未达到85分及以上,不予录用。
3.录用原则:按成绩由高到低依岗位比例确定人选,面试后2个工作日内通知结果 。
注:1.因有事未按时参加面试的应聘人员,需及时告知招聘单位并说明具体原因,面试单位根据实际情况可另行安排面试时间,其他情况视为面试人员放弃面试机会。
2.如面试资格初审符合者,将纳入3-7天试岗期,试岗期符合条件者,将进入下一环节。
六、体检
经面试后,根据面试成绩,按由高到低的顺序,结合岗位招聘人数确定进入体检人员名单,以电话方式通知进入体检人员,体检费用自理,如放弃体检或体检不合格的,将取消进入下一环节资格,空缺职位按总成绩从高到低顺序递补,递补最多顺延1个名次。
七、录用
通过面试及体检审查合格的,符合公司录用条件,予以聘用。
八、纪律监督
1.招聘过程中有弄虚作假者,取消资格。
2.其他未尽事宜由公司招聘工作领导小组研究决定。监督电话:0858-8139691。
附件1:岗位需求汇总表
热门招考信息
- 贵阳市矿能集团能源发展有限公司招聘5名工作人员公告
- 遵义市播州区教体系统2025年公开招聘事业单位工作人员岗位选择公告
- 南方电网数字电网集团有限公司2025年第三批社会招聘公告
- 纳雍县事业单位2025年第二批面向社会公开招聘工作人员体检合格进入考察人员公示
- 黔东南州三穗县2025年公开选聘城市社区工作者工作实施方案
- 松桃苗族自治县人民医院2025年公开招聘 医务人员简章
- 贵阳国家高新区2025年公开选聘区管国有企业领导人员笔试成绩排名、笔试合格分数线及资格复审公告
- 岑巩县2025年公开选聘城市社区工作者工作实施方案
- 贵州省职工医院2025年护理就业见习生招收公告
- 贵州省发展和改革委员会所属事业单位2025年公开招聘事业单位工作人员拟聘人员公示


